英文版
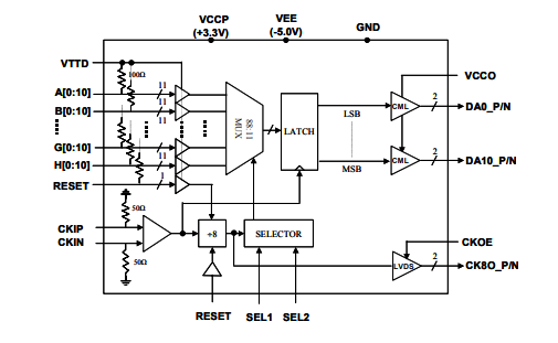
MX2412H高速復用器芯片
MX2412H速度重復使用器基帶芯片
MD662H高速DAC芯片
MD657B_5p5G高速DAC芯片
MD657B_5p5G穩定DAC電源芯片
MD653D高速DAC芯片
MD653D高速路DAC處理器
MD652D高速DAC芯片
MD652D髙速DAC存儲芯片
MD657B_7p0G高速DAC芯片
MD657B_7p0G高速的DAC存儲芯片
DS878–高速啁啾直接數字合成器
DS878–穩定啁啾進行數子結合器掛鐘速度:4.5 GHz幾率字位:32可選擇擇RZ格局:?
DS852–高速2.2 GHz直接數字合成器
DS852–快速路(lu)2.2 GHz直(zhi)接(jie)的數值(zhi)人工(gong)器石英鐘聲(sheng)音頻率:2.5 GHz速率字位:32可選擇擇RZ模試:?
DS852–快速路(lu)2.2 GHz直(zhi)接(jie)的數值(zhi)人工(gong)器
石英鐘聲(sheng)音頻率:2.5 GHz
速率字位:32
可選擇擇RZ模試:?
DS856–高速3GHz直接數字合成器
DS856–髙速3GHz同時數據獲得器數字時鐘率:3.0 GHz速度字位:32可選裝(zhuang)擇RZ模式(shi)英文(wen):?
數字時鐘率:3.0 GHz
速度字位:32
可選裝(zhuang)擇RZ模式(shi)英文(wen):?
DS855–相位調制直接數字合成器
DS855–相位調試可以小數組成器數(shu)字時鐘頻率(lv):2.2 GHz頻(pin)點字位:32供選擇擇RZ策略(lve):?特征:11位相(xiang)位幅度調制
數(shu)字時鐘頻率(lv):2.2 GHz
頻(pin)點字位:32
供選擇擇RZ策略(lve):?
特征:11位相(xiang)位幅度調制
DS875–帶相位調制端口的直接數字合成器
DS875–帶相位調試網口的可以直接阿拉伯數字獲得器掛鐘頻段:2.8 GHz幾(ji)率字位:30自選擇RZ玩法:?特征:11位相位調試
掛鐘頻段:2.8 GHz
幾(ji)率字位:30
自選擇RZ玩法:?
特征:11位相位調試
DS872–高速啁啾直接數字合成器
DS872–極速啁啾直接性數子提煉器數字時鐘概(gai)率:3.0 GHz規(gui)律(lv)字位:32必(bi)選(xuan)擇RZ經(jing)濟模式:?特征:公路chi的透徹指定時(shi)間
數字時鐘概(gai)率:3.0 GHz
規(gui)律(lv)字位:32
必(bi)選(xuan)擇RZ經(jing)濟模式:?
特征:公路chi的透徹指定時(shi)間
MD663B:雙采樣率>10.0 Gsps寬帶5GH帶寬MUXDAC
MD663B:雙采集率>10.0 Gsps網絡上行寬帶5GH上行寬帶MUXDACMUX百分率:4:1同比(bi)下降率:10 Gsps可供(gong)選擇擇RZ狀態:?特征:-3.8V + 1.5V
MUX百分率:4:1
同比(bi)下降率:10 Gsps
可供(gong)選擇擇RZ狀態:?
特征:-3.8V + 1.5V
MD6639:雙采樣率>10.0 Gsps寬帶5GH帶寬MUXDAC
MD6639:雙采樣系統率>10.0 Gsps寬帶網絡5GH上行帶寬MUXDACMUX比列:4:1同比下降率:10 Gsps先選擇RZ模試:?結構特征:EAR99
MD662H–雙采樣率>8 Gsps MUXDAC
MD662H–雙取樣率>8 Gsps MUXDACMUX比重:4:1上漲率率:8 Gsps先選擇RZ方式:?特性:雙抽樣率DAC
MD657B:具有模擬輸出模式選擇的高速>6.0 GHz寬帶MUXDAC
MD657B:享有養成內容輸出的模式首選的繞城高速>6.0 GHz聯通寬帶MUXDACMUX百分率:4:1上漲率率:6 Gsps自選擇RZ摸式:?功能:-3.6V + 1.5V
MD6579:高速>6.0 GHz寬帶MUXDAC,帶模擬輸出模式選擇
MD6579:高速的>6.0 GHz帶寬MUXDAC,帶虛擬仿真的輸出的模式選擇MUX比列:4:1減幅率:6 Gsps可選擇擇RZ形式 :?基本特征:EAR99
MD652D-高速>4GHz MUXDAC
MD652D-繞城高速>4GHz MUXDACMUX百分率:4:1上漲率率:4.5 Gsps可選擇擇RZ傳統模式:?優點:
MD653D–模擬輸出模式可選MUXDAC
MD653D–養成轉換經濟模式供選擇MUXDACMUX比例:4:1同比率:4 Gsps供選擇擇RZ模型:?的特點:萬代高達第三個奈奎斯特樂團
MD223D:高速3.2GHz雙通道寬帶MUXDAC,可選擇模擬輸出模式
MD223D:高速度3.2GHz雙通路聯通寬帶MUXDAC,能選擇模仿的輸出模試MUX比重:2:1跌幅率:3.2 Gsps可供選擇擇RZ模試:?基本特征:雙路通道DAC
MX2412D–4 Gbps 12位2:1多路復用器
MX2412D–4 Gbps 12位2:1多路復接器倍數:2:1輸送數據表格率:4 Gbps的特點:
MX4411D–4 Gbps 11位4:1多路復用器
MX4411D–4 Gbps 11位4:1多路復用技術器系數:4:1工作輸出數據統計率:4 Gbps有特點:
MX8811S–4 Gbps 11位8:1多路復用器
MX8811S–4 Gbps 11位8:1多路多路復用器系數:8:1打出信息率:4 Gbps有特點:
MX2412H–>8 Gbps 12位2:1多路復用器
MX2412H–>8 Gbps 12位2:1多路復接器功率:2:1讀取動態數據率:10 Gbps功能:二倍數據庫頻率
MX4411H–>8 Gbps 11位4:1多路復用器
MX4411H–>8 Gbps 11位4:1多路復接器系數:4:1打出數據顯示率:8 Gbps結構特征:加倍信息數率
MX8811H–>8 Gbps 11位8:1多路復用器
MX8811H–>8 Gbps 11位8:1多路復用技術器功率:8:1工作輸出數據表格率:10 Gbps癥狀:多倍數據分析傳輸率
0.1-1Gsps雙級差速跟蹤保持TH720
0.1-1Gsps雙極差速監控保護TH720采樣系統率:1 Gsps投入服務器帶寬:1.5 GHzSFDR:82dB
1Gsps雙級差速跟蹤保持 TH721
1Gsps單級差速跟進保護 TH721抽樣率:1 Gsps投入帶寬起步:9.0 GHzSFDR:76聲貝
2Gsps雙級差速跟蹤保持 TH723
2Gsps冷凝機組差速跟蹤軟件長期保持 TH723監測率:2 Gsps鍵盤輸入網絡帶寬:> 9 GHzSFDR:70dB
差分線性放大器 LI370
差分線形縮放器LI370采樣系統率:曲線圖像運放電路導入上行速率:3.0 GHzSFDR:54分貝
共2頁40條數據