MUN3CAD01-SB電源模塊替代SY98001,TPS62808,TPS62807,TPS62821
2025-04-25 16:36:39
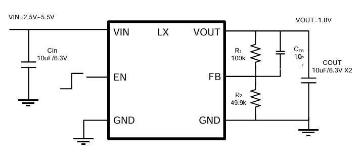
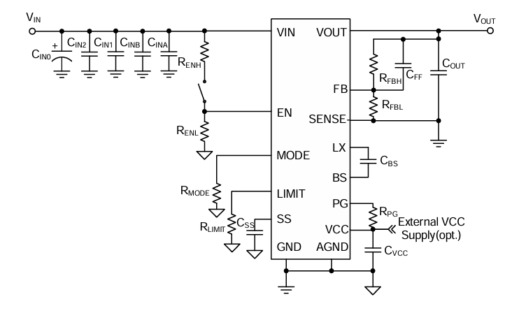
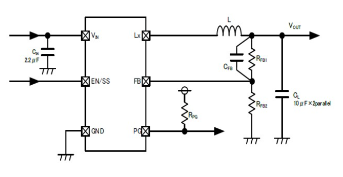
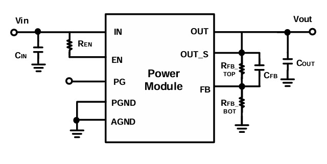
Cyntec(天玄)MUN3CAD01-SB 可原位代用SY98001,TPS62808,TPS62807,TPS62821,支持 ADI 同級集成化化與厚度類食品,一致 TI 各自類食品輸入輸出相電流電壓、電流電壓需要量(需評估報告不高相電流電壓場面)。其集成化化性高節約開支 PCB 位置,率高功耗測試低,無鉛環保標準且準確性佳,總成本費用低、大規模量回收優勢與劣勢分明,到貨時間是 4 - 6 周、個部分有期貨,交貨安全穩定。